Rangkain PIC 8259




 Rangkaian PIC 8259

1. Tujuan [kembali]

1.  Dapat memahami prinsip kerja PIC 8259 pada Rangkaian
1. Dapat memahami prinsip kerja PIC 8259 pada Rangkaian
2. Dapat membuat rangkaian aplikasi dengan menggunakan PIC 8259

2. Alat dan Bahan [kembali]

2.1 Alat 

         2.1.1 Instrument


         DC Voltmeter


Gambar 2.1.1 DC Voltmeter


        2.1.2 Probes


Gambar 2.1.2 Probes DC Voltmeter

       2.1.3 Generator


Gambar 2.1.3 Generator pembangkit sinyal


2.2 Alat 

      2.2.1 Resistor 


Gambar 2.2.1 Generator pembangkit sinyal

       Pada Rangkaian ini digunakan resistor dengan nilai 10k dan 220 ohm.

       2.2.2 Transistor 

Gambar 2.2.2 Transistor

        Pada Rangkaian ini digunakan transistor dengan seri 2N1711.

        2.2.3 Kapasitor


Gambar 2.2.3 Kapasitor
      
       Pada Rangkaian ini digunakan kapasitor dengan nilai 1uF.

       2.2.4 Dioda



Gambar 2.2.4 Dioda

        Pada Rangkaian ini digunakan transistor dengan seri 10A01

       2.2.5 OP - AMP

Gambar 2.2.5 OP- AMP

        Pada Rangkaian ini digunakan OP-AMP dengan seri 1458       

           2.2.8 IC RAM 6116


Gambar 2.2.8 IC RAM 6116

         2.2.9 IC ROM 2764


Gambar 2.2.9 IC ROM 2764

         2.2.10 IC PPI 8255


Gambar 2.2.10 IC PPI 8225
       

         2.2.12 IC 74LS138


Gambar 2.2.12 IC 74LS138

         2.2.13 IC 74LS373


Gambar 2.2.13 IC 74LS373

         2.2.14 Switch


Gambar 2.2.14 Switch

         2.2.15 Wire Bus


Gambar 2.2.15 Wire Bus

        
         2.2.17 Motor DC


Gambar 2.2.17 Motor DC

        

         2.2.22 IC Gerbang Logika


Gambar 2.2.22 IC Gerbang Logika

         2.2.22 IC Gerbang Logika    
  

Gambar 2.1 PIC 8259

 IC PIC 8259 mempunyai 8 masukan interupsi yaitu IRQ0 sampai dengan IRQ7. PIC 8259 berfungsi untuk  menerima dan mengatur interupsi yang muncul dan mengarahkannya pada sistem penerima interupt  serta untuk mempercepat respon sistem (fungsi interupt)

Fungsi Masing-Masing Pin :

1. D7 – D0 : data bus

2. RD  : Proses pembacaan, Aktif low

3. WR  : Proses penulisan, aktif low

4. A0   : bernilai ‘0’ untuk alamat 20h

              Bernilai ‘1’ untuk alamat 21h

5. CS  : chip select

6. CAS0-CAS2: perluasan PIC

PIC 8259 mempunyai 8 masukan interupsi aktif rendah yaitu: IR0 sampai dengan IR7



B. IC 74LS138

Gambar 2.2  IC 74LS138

IC 74138 adalah sebuah aplikasi demultiplexer. Demultiplexer adalah perangkat elektronik yang berfungsi untuk memilih salah satu data dari banyak data menggunakan suatu data input. Demultiplexer sering disebut sebagai perangkat dengan sedikit input dan banyak output ic ini cocok untuk pengguna mikrokontroler yang membutuhkan  output.

 Demultiplexer 74LS138 berfungsi untuk memilih salah satu dari 8 jalur dengan memberikan data BCD 3 bit pada jalur masukan A0 – A2. Demultiplexer 74LS138 memiliki 8 jalur keluaran Q0 – Q7, 3 jalur masukan A0 – A2 dan 3 jalur kontrol expansi E1 – E3.



Gambar 2.3   Data sheet IC 74LS138



Gambar 2.4   Tabel Kebenaran IC 74LS138


Gambar 2.5  Fungsi PIN pada  IC 74LS138

Rangkaian decoder ini digunakan untuk memisahkan sinyal RD (Read) dan WR (Write) untuk memori yaitu MEMR (Memory Read) dan MEMW (Memory Write) serta untuk I-O (Input-Output) yaitu IOR (Input-Output Read) dan IOW (Input-Output Write). Dengan input IO/-M ke kaki C dari IC 74LS138 maka outputnya langsung meenghasilkan sinyal kontrol RD dan WR terpisah untuk memori atau I- O.

C. Switch



Gambar 2.6  Switch untuk menghubungkan arus listrik

Sakelar adalah sebuah perangkat yang digunakan untuk memutuskan jaringan listrik, atau untuk menghubungkannya. Jadi saklar pada dasarnya adalah alat penyambung atau pemutus aliran listrik. Selain untuk jaringan listrik arus kuat, saklar berbentuk kecil juga dipakai untuk alat komponen elektronika arus lemah

D. 7- Segment


Gambar 2.7  Switch untuk menghubungkan arus listrik

Seven Segment Display (7 Segment Displa7y) dalam bahasa Indonesia disebut dengan Layar Tujuh Segmen adalah komponen Elektronika yang dapat menampilkan angka desimal melalui kombinasi-kombinasi segmennya. Seven Segment Display pada umumnya dipakai pada Jam Digital, Kalkulator, Penghitung atau Counter Digital, Multimeter Digital dan juga Panel Display Digital seperti pada Microwave Oven ataupun Pengatur Suhu Digital . Seven Segment Display pertama diperkenalkan dan dipatenkan pada tahun 1908 oleh Frank. W. Wood dan mulai dikenal luas pada tahun 1970-an setelah aplikasinya pada LED (Light Emitting Diode).

3. Dasar Teori [kembali]

PIC 8259 (Programmable Interrup Controller)


      IC PIC 8259 mempunyai 8 masukan interupsi yaitu IRQ0 sampai dengan IRQ7. PIC 8259 berfungsi untuk menerima dan mengatur interupsi yang muncul dan mengarahkannya pada sistem penerima interupt serta untuk mempercepat respon sistem (fungsi interupt)

berikut ini adalah gambar IC PIC 8259 :


Ada 2 cara melayani sinyal trigger dari piranti luar :
  • Interrupsi  : Subrutin dijalankan jika ada trigger dari luar piranti
  • Polling       : mikroprosesor menyatakan pada piranti-piranti luar secara bergilir apakah ada tugas.

Ada 2 macam interupsi :
1. Software  : (contoh Int 65h)
      Digunakan untuk melayani kondisi tertentu pada software yang sedang berjalan.
2. Hardware :
      Digunakan untuk melayani trigger dari luar.

Konfigurasi pin-pin PIC 8259 :



Request
Interrupt
Prioritas

IRQ 0
Type 8
Timer
Tertinggi
IRQ 1
Type 9
Keyboard
Ke- 2
IRQ 2
Type A
Kosong
Cadang AT
IRQ 3
Type B
Komunikasi serial ke- 2
Ke-4
IRQ 4
Type C
Komunikasi serial ke- 1
Ke-5
IRQ 5
Type D
Fixed Disk
Ke-6
IRQ 6
Type E
Disk Drive
Ke-7
IRQ 7
Type F
Printer
Terendah

PIC 8259 mempunyai 4 register :
1. Interup Request Register (IRR) :
     → 8-bit data internal yang setiap bitnya mewakili masing-masing IRQ#.
2. Priority Resolver (ISR) :
     → Menentukan prioritas bagi setiap bit IRQ yang ada
3. In Service Register (ISR) :
     → Menyimpan data IRQ# yang sedang dilayani permintaannya.
4. Interrupt Mask Register (IMR) :
     → Menyimpan data IRQ# yang di-mask (nonaktif) dan unmask (aktif)

Fungsi pin-pin PIC 8259 :
1. D7-D0         : Data bus
2. RD              : Proses pembacaan, aktif low
3. WR             : Proses penulisan, aktif low
4. AO              : A0=0 → Address 20h
                        A0=1 → Address 21h
5. CS              : Chip select
6. CAS0-CAS2  : Penulisan PIC


Inisialisasi:
          
Ada 2 data inisialisasi yaitu ICW dan OCW.

1. Initialization Control Word (ICW):
       menyiapkan piranti agar dapat menerima satu interrupt atau lebih.
a.   ICW1 :
A0
D7
D6
D5
D4
D3
D2
D1
D0
0
A7
A6
A5
1
LTIM
ADI
SNGL
IC4
1.   A0 : alamat internal tujuan pengiriman ICW1
2.   D7-D5: untuk sistem μP 8085
3.   D4: harus diberi logika 1
4.   D3 = 0, melayani permintaan interrupt jika IRQ# berubah dari 0 ke 1.
5.   D2 = 0, karena tidak dipakai di μP 8088
6.   D1 : 0 bila beroperai dalam perluasan
7.   D1 = 1 karena μP 8088 perlu ICW4

b.  ICW2 :
           Nomor tipe interupsi, misalkan. ICW2 diberi nomor tipe 8h maka IRQ0 = 8h  dan lalu IRQ1=9h dan seterusnya.
A0
D7
D6
D5
D4
D3
D2
D1
D0
1
T7
T6
T5
T4
T3
T2
T1
T0
1). A0 =1, alamat ICW2.
2). D7 – D0 : diisi data tipe interupsi IRQ0.

c.   ICW3 :
       Mode kaskade, kalau PIC dalam operasi single, ICW3 ini tidak digunakan.

d.  ICW4 :
A0
D7
D6
D5
D4
D3
D2
D1
D0
1
0
0
0
SFNM
BUF
M/S
AEOI
μPM

2. Operational Control Word (OCW)
       terdiri dari 3 jenis yaitu OCW 1 sampai OCW 3. OCW 1 berfungsi untuk mengatur data yang disimpan dalam IMR (Interrupt Mask Register) atau yang berfungsi menentukan IRQ# yang akan kita mask (disable) dan unmask (enable)

Contoh
Dengan ICW diatas maka program inisialisasinya yaitu:
          mov  dx,20H
          mov  al,13h
          out    dx,al           ;mengirim ICW1

          mov  dx,21H
          mov  al,08h
          out    dx,al           ;mengirim ICW2

          mov  al,1h
          out    dx,al           ;mengirim ICW4


4. Percobaan [kembali]

Prosedur Percobaan :

1. Rangkai seperti pada gambar. Untuk file dapat di download pada link bagian bawah.

    
2. Atur logistate yang terhubung ke decoder 74LS138.



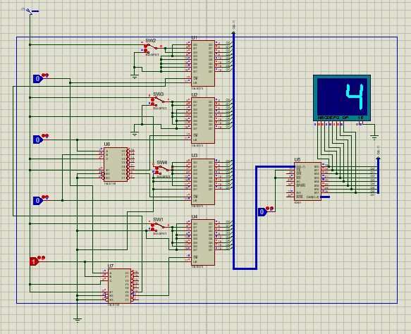
Gambar 3.1 Gambar rangkaian saat 7-Segment menghasilkan angka satu

Pada gambar 3.1 ini 7- segment menampilkan angka satu pada layar, karena IC 74LS373 yang bekerja adalah IC paling atas yang telah diatur sedemikian rupa output nya agar bisa menampilkan angka satu pada sevent segment. Ini seperti logika 1-0-0-0.


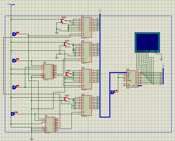
Gambar 3.2 Gambar rangkaian saat 7-Segment menghasilkan angka dua

Pada gambar 3.2 ini 7-segment menampilkan angka dua pada layar, karena IC 74LS373 yang bekerja adalah IC kedua dari atas yang telah diatur sedemikian rupa output nya agar bisa menampilkan angka dua pada sevent segment. Ini seperti logika 0-1-0-0.


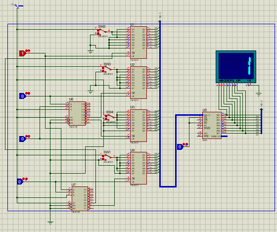
Gambar 3.3 Gambar rangkaian saat 7-Segment menghasilkan angka tiga

Pada gambar 3.3 ini 7-segment menampilkan angka tiga pada layar, karena IC 74LS373 yang bekerja adalah IC ketiga dari atas yang telah diatur sedemikian rupa output nya agar bisa menampilkan angka tiga pada sevent segment. Ini seperti logika 0-0-1-0.


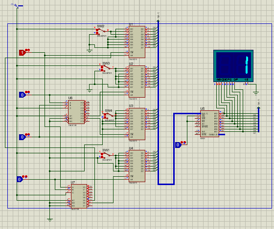
Gambar 3.1 Gambar rangkaian saat 7-Segment menghasilkan angka satu

Pada gambar 3.4 ini 7- segment menampilkan angka empat pada layar, karena IC 74LS373 yang bekerja adalah IC paling bawah yang telah diatur sedemikian rupa output nya agar bisa menampilkan angka empat pada sevent segment. Ini seperti logika 0-0-0-1.

Prinsip kerja dari rangkaian ini adalah dengan mengandalkan dua buah IC 74LS138 decoder sebagai penentu dari IC 74LS373 yang akan digunakan. pada saat IC 74LS138 bekerja sebagai penentu I/O yang juga ditentukan pada bagian input A,B dan C. A melambangkan read dan B write sedangkan C penentu IO/M. Saat difungsikan sebagai IOW maka akan mengaktif low kan Y5. Saat difungsikan sebagai IOR maka akan aktif low kan Y6. Kedua IC 74LS138 ini berfungsi seperti ini dan disambung ke IC 74LS373 Sebagai IC untuk Latch. Maing - Masing IC 74LS373 ini sudah diatur sedemikian rupa agar nantinya dapat mengeluarkan output pada PIC 8259yang terhubung pada kaki 7-segment dan nyala sesuai urutan LED yang terseusun pada 7-Segment tersebut.

5. Video [kembali]



6. Download [kembali]

File Datasheet LCD - Download
File Datasheet IC 8259 - Download
File datasheet IC 74LS138 -  Download
File datasheet IC 74LS373 -  Download 
File HTML - Download
File Rangkaian PIC 8259 - Do wnload
File Video - Download

Comments

Popular posts from this blog